政府工作报告深读|支持刚性和改善性住房需求,首提防范化解头部房企风险

搜狐焦点株洲站 2023-03-05 16:06:16
用手机看
扫描到手机,新闻随时看

扫一扫,用手机看文章
更加方便分享给朋友

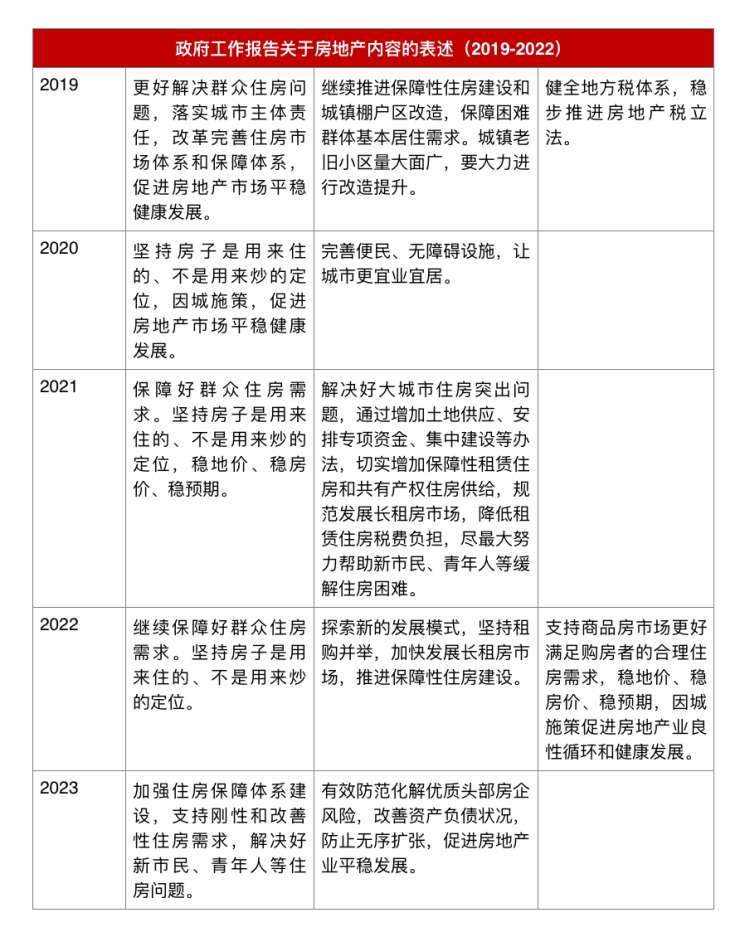
对于2023年房地产方面的工作部署,李克强在政府工作报告中提到,加强住房保障体系建设,支持刚性和改善性住房需求,解决好新市民、青年人等住房问题。经过多年贯彻执行,“房住不炒”已经成为房地产行业中长期的政策基调…

据新华社,3月5日,十四届全国人大一次会议在北京开幕,国务院总理李克强作政府工作报告。

对于2023年房地产方面的工作部署,李克强在政府工作报告中提到,加强住房保障体系建设,支持刚性和改善性住房需求,解决好新市民、青年人等住房问题。有效防范化解优质头部房企风险,改善资产负债状况,防止无序扩张,促进房地产业平稳发展。

强调保障民生

全国房地产商会联盟主席、中国房地产业协会前副会长兼秘书长顾云昌认为,此次政府工作报告中对于房地产的表述,主要讲到两个方面,一是住房制度问题,二是房地产市场问题,切合当前实际。“房住不炒”的定位中央一直在强调,但现阶段来说,强调的是保障民生、防范风险、扩大消费,房地产市场应增加需求、提振信心。

广东省城规院住房政策研究中心首席研究员李宇嘉也表示,没提不代表“房住不炒”退出,“房住不炒”写入十九大、二十大报告,是长期坚持的长效机制,同时当前市场预期和信心不足,投资性、投机性需求已基本退出。

中指研究院指出,2023年中央对房地产的支持态度仍然是“以稳为主”“托而不举”。经过多年贯彻执行,“房住不炒”已经成为房地产行业中长期的政策基调,2022年以来,监管部门频繁落地房地产支持政策,各地也在积极落实因城施策,但在“房住不炒”基调下,供需两端政策均有所侧重,优质房企、合理的住房需求才是政策支持对象,热点城市需求端政策也是渐进式推进,整体来看,中央及地方对房地产“托而不举”的态度较为明确。

加强住房保障体系建设,支持刚性和改善性住房需求

政府工作报告提出,加强住房保障体系建设,支持刚性和改善性住房需求,解决好新市民、青年人等住房问题。

顾云昌表示,中央提出两大住房体系,即住房保障体系和住房市场体系,此次既强调加强保障体系建设,同时也要支持刚性和改善性住房需求。从全国来说,我们的住房供求已基本平稳,供略大于求,不存在短缺问题,但从结构上来说,保障房在大城市的供应上还是有不足的问题,因此仍需加强住房保障体系建设。此外,对市场上刚性和改善性住房需求也给予支持。

李宇嘉认为,目前,住房消费的主体,或者说有切实需求的,就是3亿左右新市民、青年人。这部分人群已经进入了城市,但没有体面的住所,无法在城市“扎根”,也就无法享受到城市的公共服务。因此,政策重点就是将这部分人群纳入住房保障、住房消费,从而激活住房发展的可持续动力,也是扩大内需的关键。

在支持刚性和改善性住房需求上,中指研究院认为,需求端“精准施策”将是2023年的主要着力点。针对不同人群,2023年支持刚需群体的政策力度有望延续,支持改善性住房需求的政策有望进一步优化,促进以旧换新、以小换大的住房需求释放。另外,结合人口的最新变化,给予多孩家庭、老年家庭、人才、产业人群等更多政策侧重,也是支持刚需和改善性住房需求的政策方向。针对不同区域或将体现在城市内部的政策变化,未来一线及核心二线城市有望“因区施策”“一区一策”。与此同时,供给端政策亦有望精准跟进,如增加改善型住房需求的土地供应量、减少库存量大地区的土地供应等。

防范化解房企风险首进政府工作报告

政府工作报告提出,有效防范化解优质头部房企风险,改善资产负债状况,防止无序扩张,促进房地产业平稳发展。

房地产企业风险化解等内容首次进入政府工作报告,但提法与去年底中央经济工作会议基调一致。

顾云昌认为,头部房企对市场的影响很大,只有把头部房企的问题解决好,市场才能稳定。“此次房企主要还是资金出了问题,不是供应出了问题,另外就是经济形势以及疫情影响下,老百姓的需求和信心有所不足。所以,要化解优质头部房企风险,保持健康发展,让老百姓有信心购房。”

植信投资研究院资深研究员马泓表示,当前房地产市场风险隐患较多,2023年预计房企收入增速或将进一步放缓,叠加房企部分展期债务再度到期,部分中小房企仍有可能继续面临经营亏损和债务违约问题。

马泓提到,去年底“金融16条”“三支箭”先后落地,今年1月监管部门提出实施改善优质房企资产负债表计划,开展“资产激活”“负债接续”“权益补充”“预期提升”四项行动,综合施策改善优质房企经营性和融资性现金流,引导优质房企资产负债表回归安全区间。

值得一提的是,政府工作报告首次提到“防止无序扩张”。中指研究院认为,过去多年房企在“三高模式”下,推动行业快速发展,部分房企市场份额快速提升,但也导致行业风险积聚,未来针对企业的监管或保持严格,促进企业实现可持续发展。

今年3月3日,中国人民银行副行长潘功胜在“权威部门话开局”系列主题新闻发布会上表示“随着疫情形势的好转和疫情防控政策的调整,前期出台政策的作用空间和作用效果大大改善。近一段时期,市场信心加快恢复,房地产市场交易活跃性有所上升。房地产行业尤其是优质房地产企业的融资环境明显改善。

图片来源:澎湃新闻

文章转载自:澎湃新闻

声明:本文由入驻焦点开放平台的作者撰写,除焦点官方账号外,观点仅代表作者本人,不代表焦点立场。